Cell Rep | 梧桐岛研究院高亚威团队建立LGE/CGE型GABA能神经元高效分化新方案
GABA能神经元是大脑主要的抑制性神经元,通过精细调控中枢神经系统的兴奋–抑制平衡,维持神经回路的正常功能。发育过程中,它们主要起源于腹侧前脑的神经节隆起区域,包括内侧(MGE)、外侧(LGE)和尾侧(CGE)神经节隆起。GABA能神经元功能异常可引发癫痫、亨廷顿病等多种神经系统疾病。基于人多能干细胞构建的GABA能神经元模型,为研究其发育过程、解析疾病机制、开展药物筛选以及探索细胞治疗提供重要的人源化平台,对推动神经系统疾病的基础研究和临床转化具有重要价值。
近日,同济大学生命科学与技术学院陈献威研究员、高亚威教授和高绍荣教授在Cell Reports期刊上合作发表题为Generating LGE/CGE Organoids from Human Pluripotent Stem Cell-derived Brain Organoids Without External Signal Induction的研究论文,该研究建立了一种创新的无外源信号诱导策略,利用大脑类器官(brain organoids, BOs)高效分化产生包含高纯度GABA能神经元的LGE/CGE类器官(LCOs),为人类大脑发育机制研究、疾病模型建立及细胞治疗开发提供了新型的人源化平台。

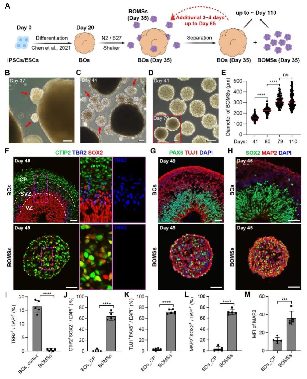
在培养大脑类器官的过程中,研究团队发现了一种有趣的“出芽”现象:在未施加任何特定外源信号诱导的情况下,大脑类器官表面可自发形成大量小型芽状结构。这些结构随后从类脑表面自动脱落,形成悬浮的微球。研究人员将这种由大脑类器官经“出芽”形成的微球命名为BOMSs(BO-derived mini spheres)。BOMSs的独特产生方式引起了研究人员的高度关注。进一步的表征分析显示,这些BOMSs在结构和细胞组成方面均与大脑类器官存在显著差异,其主要由表达PAX6和SOX2的神经元组成。结合转录组测序、免疫荧光染色及功能分析,研究人员进一步发现,BOMSs主要由GABA能神经元组成,并且可在体外进一步成熟为具有功能性的抑制性神经元。


综上所述,本研究首次基于大脑类器官的表面“出芽”现象,建立了LCOs的制备方法。该方法在无需外源信号诱导的条件下,充分利用大脑类器官的内在分化潜能,高效获得了富含高纯度GABA能神经元的LCOs。该体系为LGE/CGE的发育机制研究、相关神经疾病模型的构建以及细胞治疗策略的开发提供了一种全新且高度人源化的研究平台。
原文链接:
https://www.sciencedirect.com/science/article/pii/S2211124725015529